Skin cutaneous melanoma (SKCM) is one of the most aggressive forms of skin cancer, accounting for over 90% of skin cancer-related deaths worldwide and causing approximately 55,500 deaths annually (Arnold et al. 2022). While early-stage melanomas can often be cured through surgical excision, the prognosis becomes significantly worse once metastasis occurs. Over the past decade, significant progress has been made in the treatment of metastatic melanoma with the clinical application of immune checkpoint inhibitors targeting Programmed Cell Death Protein 1/Programmed Cell Death Ligand 1 (PD-1/PD-L1) and targeted therapies against B-Raf proto-oncogene, serine/threonine kinase (BRAF), and mitogen-activated protein kinase kinase (MEK) mutations (Belote et al. 2021; Liu et al. 2021; Scatolini et al. 2022; Desaunay and Poulikakos 2025). However, the long-term survival rate for patients with advanced melanoma remains unsatisfactory, highlighting the urgent need for novel molecular targets and therapeutic strategies.
Scavenger receptor class A member 5 (SCARA5), located on chromosome 8p21, is a transmembrane protein widely expressed in multiple human tissues, including the skin, kidney, ovary, and bladder (Callegari et al. 2024). Emerging evidence has revealed that SCARA5 functions as a tumor suppressor in several malignancies. In hepatocellular carcinoma and breast cancer, SCARA5 expression is downregulated due to promoter hypermethylation (Yellapu et al. 2022; Chen et al. 2025). Additionally, SCARA5 has been reported to influence cancer progression through mechanisms such as β-catenin ubiquitination, inhibition of epithelial–mesenchymal transition, and interaction with ferritin light chain to mediate ferroptosis (Liu et al. 2013, 2024; Chen et al. 2025). These findings underscore the potential role of SCARA5 as a critical modulator of tumor behavior. However, the potential role of SCARA5 in the progression of SKCM and the possible mechanism are still unclear.
Ferroptosis, a form of regulated cell death characterized by iron-dependent lipid peroxidation, has garnered considerable attention in recent years for its role in tumor suppression (Luan et al. 2024). Key regulators of ferroptosis include glutathione peroxidase 4 (GPX4) and acyl-CoA synthetase long-chain family member 4 (ACSL4), which modulate the oxidative stress response and lipid metabolism (Ren et al. 2023; Shi et al. 2024). Disruption of this balance can lead to cell death and may be exploited as a therapeutic strategy in cancers resistant to apoptosis. Despite growing interest in SCARA5 and ferroptosis, the role of SCARA5 in SKCM and its potential regulatory mechanisms remain poorly understood.
In this study, we aimed to investigate the expression and functional role of SCARA5 in SKCM. Our findings not only elucidate a novel mechanism of SCARA5 in melanoma progression but also suggest SCARA5 as a potential therapeutic target for SKCM treatment.
The mRNA expression levels of SCARA5 in SKCM tumor tissues (n = 461) and normal tissues (n = 558) were analyzed using the Gene Expression Profiling Interactive Analysis (GEPIA) database (http://gepia2.cancer-pku.cn/). The dataset used for this analysis is part of the Cancer Genome Atlas Skin Cutaneous Melanoma (TCGA-SK-CM) cohort (TCGA project ID: TCGA-SKCM). Differential expression analysis was performed using the GEPIA default parameters (|log2FC| > 1, P-value < 0.05).
Human SKCM cell lines A2058, A375, MeWo, and SK-MEL-28, along with normal human melanocytes Human Epidermal Melanocytes - Lightly Pigmented (HEMa-LP), were purchased from the American Type Culture Collection (Manassas, VA, USA). Cells were cultured in Dulbecco’s Modified Eagle Medium (Gibco, Island, USA) supplemented with 10% fetal bovine serum (Gibco, USA), 100 U/mL penicillin, and 100 μg/mL streptomycin at 37°C in a humidified atmosphere with 5% CO2.
The SCARA5 overexpression plasmid was obtained from Addgene (Watertown, MA, USA). Cells were transfected using Lipofectamine 3000 (Invitrogen, Carlsbad, USA) according to the manufacturer’s instructions. Transfection efficiency was validated by Western blotting.
Cells were lysed in RIPA buffer (P0013B, Beyotime, Shanghai, China) supplemented with protease inhibitors. Equal amounts of protein were separated by Sodium Dodecyl Sulfate-Polyacrylamide Gel Electrophoresis (SDS-PAGE) and transferred to polyvinylidene fluoride (PVDF) membranes. Membranes were blocked with 5% non-fat milk and incubated overnight at 4°C with primary antibodies, followed by horseradish peroxidase-conjugated secondary antibodies at room temperature for 1 h. Bands were visualized using enhanced chemiluminescence (P0018FS, Beyotime). The following primary antibodies were used: anti-SCARA5 (ab122702, 1:1000, Abcam); anti-GPX4 (ab125066, 1:1000, Abcam); anti-ACSL4 (ab155282, 1:1000, Abcam, Cambridge, UK); anti-solute carrier family 7 member 11 (anti-SLC7A11) SLC7A11 (ab175186, 1:1000, Abcam); and anti-GAPDH (ab181602, 1:5000, Abcam).
Cell viability was determined using the Cell Counting Kit-8 (C0038, Beyotime) according to the manufacturer’s protocol. Absorbance was measured at 450 nm. For colony formation assays, cells were seeded into 6-well plates and cultured for 10–14 days. Colonies were fixed with 4% paraformaldehyde and stained with 0.1% crystal violet.
Transwell chambers (8 μm pore size; Corning, USA) were used to assess cell migration and invasion. For invasion assays, the upper chamber was precoated with Matrigel (BD Biosciences, Franklin Lakes, USA). After incubation, cells that passed through the membrane were fixed, stained with crystal violet, and counted under a microscope.
Cells were treated with Erastin (HY-15763, Beyotime) or ferrostatin-1 (HY-100579, Beyotime). Lipid peroxidation was evaluated by measuring malondialdehyde (MDA) levels using the MDA assay kit (S0131S, Beyotime). Glutathione (GSH) levels were assessed with the GSH assay kit (S0053, Beyotime), and intracellular Fe2+ concentrations were measured using an iron assay kit (S1067, Beyotime), all in accordance with the manufacturer’s instructions.
Each experiment was performed with three independent biological replicates (N = 3), with technical triplicates within each replicate. Data are presented as mean ± standard error of the mean (SEM). Statistical significance was determined using Student’s t-test or one-way ANOVA (GraphPad Prism 8.0, GraphPad Software, LLC; San Diego, USA). P < 0.05 was considered statistically significant.
To investigate the expression of SCARA5 in SKCM, we first analyzed mRNA expression levels using the GEPIA database. The results showed that SCARA5 was significantly downregulated in SKCM tumor tissues compared with normal skin tissues (Figure 1a). Consistently, Western blot analysis demonstrated that SCARA5 protein levels were markedly reduced in SKCM cell lines (A2058, A375, MeWo, and SK-MEL-28) compared with normal human melanocytes (HEMa-LP) (Figure 1b). These results indicate that SCARA5 is downregulated in SKCM at both the transcriptional and protein levels.

SCARA5 is downregulated in SKCM tissues and cell lines. (A) SCARA5 mRNA expression in SKCM tumor tissues (n = 461) and normal tissues (n = 558) was analyzed using the GEPIA database (TCGA-SKCM cohort). (B) SCARA5 protein levels were examined by Western blot in normal skin melanocytes (HEMa-LP) and SKCM cell lines (A2058, A375, MeWo, SK-MEL-28). GAPDH served as the loading control. Quantification of SCARA5 expression relative to GAPDH is shown on the right. Protein lysates from each replicate were analyzed separately, and representative blots are shown. Data represent mean ± SEM of three independent experiments (N = 3). P < 0.01 compared with HEMa-LP. GAPDH, Glyceraldehyde-3-Phosphate Dehydrogenase; GEPIA, gene expression profiling interactive analysis; SEM, standard error of the mean; SCARA5, scavenger receptor class A member 5; SKCM, skin cutaneous melanoma.
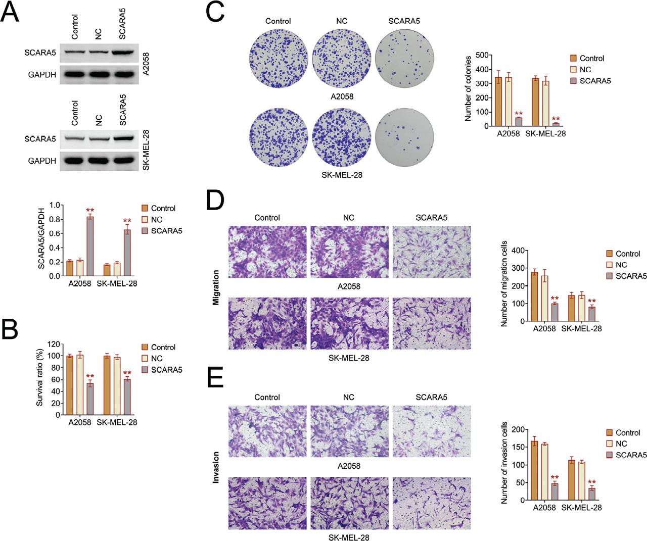
To explore the biological function of SCARA5 in SKCM, we overexpressed SCARA5 in A2058 and SK-MEL-28 cells. Western blot confirmed the successful overexpression of SCARA5 (Figure 2a). CCK-8 assays revealed that SCARA5 overexpression significantly reduced cell viability compared with the Control and negative control (NC) groups (Figure 2b). Similarly, colony formation assays showed a marked decrease in the number of colonies in SCARA5-overexpressing cells (Figure 2c). Furthermore, Transwell assays demonstrated that SCARA5 overexpression significantly decreased both the migration and invasion abilities of SKCM cells (Figure 2d,e). These data suggest that SCARA5 suppresses the proliferation and migratory capacity of SKCM cells.

Overexpression of SCARA5 inhibits the proliferation and migration of SKCM cells. (A) Western blot analysis confirmed successful overexpression of SCARA5 in A2058 and SK-MEL-28 cells. GAPDH was used as the loading control. Quantification of SCARA5 protein levels is shown below. (B) Cell viability was assessed by CCK-8 assay at 48 h post-transfection. (C) Colony formation assay showing the number of colonies formed by A2058 and SK-MEL-28 cells in each group. (D, E) Transwell assays were performed to evaluate the migration (D) and invasion (E) abilities of SCARA5-overexpressing cells compared with the Control and NC groups. Representative images and quantification are shown. Data represent mean ± SEM of three independent experiments (N = 3). P < 0.01 compared with NC group. GAPDH, Glyceraldehyde-3-Phosphate Dehydrogenase; SCARA5, scavenger receptor class A member 5; SEM, standard error of the mean; SKCM, skin cutaneous melanoma.
To determine whether SCARA5 exerts its tumor-suppressive effects through ferroptosis, we examined cell viability under conditions of ferroptosis activation or inhibition. Treatment with the ferroptosis inducer Erastin significantly reduced cell survival, while the ferroptosis inhibitor ferrostatin-1 (Fer-1) rescued this effect. Notably, SCARA5 overexpression alone led to a marked decrease in cell viability, which was partially restored by co-treatment with Fer-1 (Figure 3a), suggesting that SCARA5-induced cell death is mediated by ferroptosis.

Overexpression of SCARA5 induces ferroptosis in SKCM cells. (A) Cell viability was measured in A2058 and SK-MEL-28 cells treated with Erastin (ferroptosis inducer), Ferrostatin-1 (Fer-1, ferroptosis inhibitor), or SCARA5 overexpression, alone or in combination, using the CCK-8 assay. (B) MDA levels were detected in SCARA5-overexpressing or NC cells. (C) GSH concentrations were detected upon SCARA5 overexpression. (D) Intracellular ferrous iron (Fe2+) levels were detected in SCARA5-overexpressing cells. Data represent mean ± SEM of three independent experiments (N = 3). **P < 0.01, *P < 0.05 vs. NC group; ##P < 0.01 vs. NC + Erastin group; &&P < 0.01, &P < 0.05 vs. SCARA5 group. GSH, glutathione; MDA, malondialdehyde; SCARA5, scavenger receptor class A member 5; SEM, standard error of the mean; SKCM, skin cutaneous melanoma.
To further confirm the induction of ferroptosis, we measured several biochemical markers. SCARA5-overexpressing cells exhibited significantly increased levels of MDA, a lipid peroxidation product (Figure 3b). Meanwhile, GSH levels, a key antioxidant depleted during ferroptosis, were significantly reduced compared with the controls (Figure 3c), while intracellular Fe2+ levels were elevated (Figure 3d), indicating iron accumulation. Meanwhile, GSH levels, a key antioxidant depleted during ferroptosis, were significantly reduced in SCARA5-overexpressing cells compared with the controls (Figure 3c). Together, these results demonstrate that SCARA5 promotes ferroptosis in SKCM cells.
To explore the molecular mechanism by which SCARA5 induces ferroptosis, we examined the expression of key ferroptosis-related proteins. Western blot analysis showed that SCARA5 overexpression upregulated ACSL4 while downregulating SLC7A11 and GPX4 in both A2058 and SK-MEL-28 cells (Figure 4). These results suggest that SCARA5 induces ferroptosis, at least in part, through modulation of the GPX4/ACSL4 signaling pathway.

SCARA5 regulates the GPX4/ACSL4 signaling pathway in SKCM cells. Western blot analysis was used to detect the expression levels of ACSL4, SLC7A11, and GPX4 in A2058 and SK-MEL-28 cells transfected with SCARA5 overexpression plasmids. GAPDH served as the loading control. Protein lysates from each replicate were analyzed separately, and representative blots are shown. Data represent mean ± SEM of three independent experiments (N = 3). P < 0.01 compared with the NC group. ACSL4, acyl-CoA synthetase long-chain family member 4; GAPDH, Glyceraldehyde-3-Phosphate Dehydrogenase; GPX4, glutathione peroxidase 4; SCARA5, scavenger receptor class A member 5; SEM, standard error of the mean; SKCM, skin cutaneous melanoma.
Cutaneous melanoma is a malignancy derived from melanocytes, notable for its aggressive biological behavior and poor prognosis once metastasis occurs (Suhr et al. 2022). Although substantial advances have been made in targeted therapy and immune checkpoint blockade, many patients with advanced melanoma still face limited therapeutic options and unsatisfactory survival outcomes (Polesie and Gillstedt 2022). This underscores the need to explore novel molecular targets and gain a deeper mechanistic understanding of melanoma progression. In this study, we identified SCARA5 as a gene that is consistently downregulated in SKCM and demonstrated that its ectopic expression suppresses tumor cell growth and motility by promoting ferroptosis. Furthermore, we found that SCARA5 regulates key components of the GPX4/ACSL4 axis, revealing a new layer of ferroptosis-mediated regulation in melanoma.
Cellular proliferation and migration are fundamental processes driving tumor development and dissemination (Cullison et al. 2022). At the same time, ferroptosis, an iron-dependent form of programmed cell death associated with lipid peroxidation, has emerged as an important mechanism of tumor suppression (Gao et al. 2022). Recent literature suggests that triggering ferroptosis may circumvent resistance mechanisms linked to apoptosis, especially in treatment-refractory tumors (Lei et al. 2024). Our results provide evidence that SCARA5 overexpression leads to reduced viability and clonogenic potential in SKCM cells, as well as a marked decline in their migratory and invasive abilities. Concomitantly, this functional suppression coincided with classical ferroptotic features, suggesting that SCARA5 exerts its antitumor effects in part by activating this form of cell death. These data emphasize the dual regulatory role of SCARA5 in both inhibiting tumor growth and reprogramming cell fate via ferroptosis.
SCARA5, a member of the scavenger receptor family, has previously been implicated in various physiological and pathological contexts, including immune responses, oxidative stress regulation, and tumor biology (Swystun et al. 2023). Its tumor-suppressive role has been reported in several malignancies such as hepatocellular carcinoma and breast cancer, often associated with promoter methylation or post-transcriptional repression. Here, we extend its relevance to SKCM, demonstrating that SCARA5 restoration alters key tumor cell phenotypes. Importantly, SCARA5 not only inhibits tumor cell proliferation and migration, but also enhances susceptibility to ferroptotic cell death. These observations suggest that SCARA5 may act as a multifaceted modulator of both cellular homeostasis and oncogenic pathways, positioning it as a crucial link between tumor biology and ferroptosis regulation.
The use of ferroptosis inhibitors has provided critical insights into the specificity and reversibility of ferroptotic death in cancer cells (Yang et al. 2024). Our experiments using Fer-1 confirmed that SCARA5-mediated growth suppression is at least partially dependent on ferroptosis, as Fer-1 was able to significantly rescue cell viability. These findings align with the concept that ferroptosis is not merely a passive process, but rather a controllable cell fate decision that can be therapeutically manipulated. In this context, SCARA5 may function as an upstream regulator that dictates ferroptotic sensitivity in melanoma cells. From a translational perspective, modulating ferroptosis could be harnessed to enhance antitumor efficacy or overcome resistance to conventional treatments in SKCM.
Our mechanistic data further support the hypothesis that SCARA5 engages ferroptosis through direct regulation of lipid peroxidation machinery. Specifically, SCARA5 overexpression led to upregulation of ACSL4, a key enzyme responsible for lipid remodeling associated with ferroptosis initiation. Concurrently, SCARA5 suppressed GPX4 and SLC7A11, both of which serve as cellular guardians against ferroptotic stress. These changes collectively tip the redox balance toward a pro-ferroptotic state. The SCARA5-GPX4/ACSL4 signaling relationship thus provides a mechanistic framework for understanding how SCARA5 integrates metabolic and redox cues to influence melanoma progression. This insight opens potential therapeutic avenues by targeting this axis in SCARA5-deficient tumors.
While our study offers meaningful insights into the role of SCARA5 in melanoma, several limitations must be acknowledged. First, the present work is based on in vitro experiments, and additional in vivo models are necessary to fully validate the tumor-suppressive function of SCARA5 under physiological conditions. Second, the upstream regulatory mechanisms controlling SCARA5 expression in melanoma remain unclear and merit further investigation. Third, the broader implications of SCARA5 in immune response modulation or interactions with other death pathways such as autophagy or necroptosis were not addressed in this study. Future studies should aim to explore these areas and assess the clinical significance of SCARA5 expression in patient cohorts.
In summary, we identify SCARA5 as a previously unrecognized suppressor of melanoma progression. Its downregulation in SKCM facilitates tumor cell growth and migration, while its restoration induces ferroptosis by modulating the GPX4/ACSL4 signaling cascade. These findings not only uncover a new layer of ferroptotic regulation but also establish SCARA5 as a compelling therapeutic candidate in the context of melanoma.