Head and neck squamous cell carcinoma (HNSCC) is ranked as the sixth most common cancer globally, and it accounts for about 3% of new cancer cases (Siegel et al. 2020). Despite enormous progress in screening, diagnosis, surgery, chemotherapy, radiotherapy, immunotherapy, and molecularly targeted drugs, the survival rate of patients has not improved significantly, with overall survival of <50%, indicating the need for research into the causes and mechanisms leading to the development of these cancers (Liu et al. 2023).
HNSCC arises from the mucosal epithelium of the oral cavity (lips, buccal mucosa, hard palate, anterior tongue, floor of mouth, and retromolar trigone), nasopharynx, oropharynx (palantine tonsils, lingual tonsils, base of tongue, soft palate, uvula, and posterior pharyngeal wall), hypopharynx (the bottom part of the throat, extending from the hyoid bone to the cricoid cartilage), and larynx (Johnson et al. 2020; Liu et al. 2023). Despite evidence of histological progression from cellular atypia through various degrees of dysplasia, ultimately leading to invasive HNSCCs, most patients are diagnosed with this cancer at the late stage without clinically evident antecedent pre-malignant lesions (Johnson et al. 2020).
Many environmental factors are known to contribute to the process of transformation of non-malignant and pre-malignant lesions into invasive cancer in the head and neck region. The risk factors for HNSCCs include mainly tobacco smoke, alcohol consumption, infection with human papillomavirus or the Epstein–Barr virus, as well as exposure to environmental pollutants (Johnson et al. 2020; Kranjčević et al. 2024).
For many years, considerable attention has been given to the role of xenoestrogens in the development of cancer (Buoso et al. 2020). Xenoestrogens, known as endocrine-disrupting chemicals, are an exogenous group of chemical compounds that are added to pharmaceuticals, cosmetics, food, or drinking water to prolong their shelf-life and inhibit the growth of pathogen microorganisms (Buoso et al. 2020; Hager et al. 2022; Pereira et al. 2023). Xenoestrogens mimic the action of endogenous estrogens by interacting with nuclear hormone receptors (NRs), increasing the risk of cancer. NRs include, among others, estrogen receptors (ER)-α (NR3A1) and ER-β (NR3A2) (Fuentes and Silveyra 2019; Font-Díaz et al. 2021).
ER-mediated signals are known to contribute to the promotion of hormone-related carcinomas, including breast, ovarian, prostate, as well as non-hormone-related such as lung and colon carcinomas (Shanle and Xu 2010; Hager et al. 2022). Studies have also demonstrated a significant role of ERs in the biology of HNSCCs, which is suggested by higher expression of ER-β in cancer as compared with the normal epithelium (Grsic et al. 2016; Qin et al. 2022; Kranjčević et al. 2024).
Methylparaben (MeP) belonging to xenoestrogens is the most widely used preservative due to its antibacterial and antifungal properties. It should be noted that analysis of the contents of commercially available toothpastes showed that MeP was present in the highest concentration among the tested parabens (Croitoru et al. 2016; Ahn and Jeung 2023).
For many years, a lot of attention has been paid to the crosstalk between autophagy and apoptosis in cancer (Maiuri et al. 2007; Das et al. 2021). The dysregulation of pathways leading to either enhancement of one or both the processes or disturbances in their independent mechanisms or relationship between the two may have a role in the development of cancer. While autophagy plays a dual and paradoxical role, being both a tumor suppressor and promoter, apoptosis has a tumor suppressive effect (Das et al. 2021; Debnath et al. 2023).
Autophagy is an intracellular process by which cells degrade and recycle proteins and organelles to maintain intracellular homeostasis that occurs under several stressful conditions, including organelles damage, abnormal proteins, and nutrient deprivation (Feng et al. 2014; Yun and Lee 2018).
The process of autophagy is primarily controlled by the autophagy-related family proteins, including beclin-1, dynein light chain LC8-type 1 (LC8), microtubule-associated protein 1 light chain 3 beta (MAP1A/MAP1B LC3B) (LC3β), APG5-like (APG5), or autophagy-related protein 7 (ATG7), among others (Hu et al. 2020; Peña-Oyarzún et al. 2020).
Beclin 1 regulates autophagy through the action of kinases, including among others, adenosine 5′-monophosphate-activated protein kinase (AMPK) and indirectly by the phospho-protein kinase B/protein kinase akt-2/protein kinase akt-3 (PI3K/AKT) (Alexandra et al. 2020; Hu et al. 2020). Beclin-1 forms a complex with PI3K which catalyzes the formation of an intracellular domain that recruits other ATG proteins that elongate the autophagosome (Peña-Oyarzún et al. 2020). When autophagy is induced, LC3B (ATG8) is cleaved by cysteine protease ATG4, forming LC3-I, and then conjugated by APG5-ATG7 complex with the lipid phosphatidylethanolamine, forming LC3-II (Feng et al. 2014). By binding to autophagosome membrane, LC3-II promotes its elongation; finally, the autophagosome is fused with lysosome (Arani et al. 2022).
It has been proven that beclin-1 plays a special role in the interaction between autophagy and apoptosis, due to its ability to directly interact with mitochondrial proteins of the Bcl-2 superfamily (Hu et al. 2020). Bcl-2 interacting mediator (Bim) interacts with beclin 1 and binds beclin-1 to LC8, which is a component of microtubules. Once Bim is phosphorylated, Bim and beclin-1 dissociate from LC8 to induce autophagy (Hu et al. 2020).
There are accumulating evidences that autophagy-mediated cell survival plays a role in the etiology and progression of HNSCCs (Johnson et al. 2020).
In light of the increasing number of cancers in the head and neck region and the common occurrence of MeP in the human environment, it seems reasonable to know a potential role of this xenoestrogen in HNSCCs development.
Considering the fact that the mechanisms of apoptosis and autophagy have common molecular components and can be regulated by the same factors, we examined a direct effect of MeP on autophagy and apoptosis and proliferation of experimental HNSCCs lines (Song et al. 2017). The issue of linking autophagy, apoptosis, and proliferation following exposure to the xenoestrogen MeP in HNSCC cells has not been addressed so far.
The study was based on the assessment of the expression of important autophagy-related proteins and the apoptosis in MeP-treated hypopharyngeal primary FaDu and pharyngeal metastatic Detroit 562 lines. In order to extend the analysis of the effect of MeP on cancer cells, the study also included the assessment of their proliferation. Additionally, we investigated the effect of flavonoids, with well-documented anticancer properties, on examined cancer cell lines exposed to MeP. Flavonoids are known as inducers of apoptosis and autophagy in cancer cells by activating, among others, the PI3K/AKT pathway (Abotaleb et al. 2018; Zhang et al. 2018).
Understanding the mechanism of action of MeP on the relations between autophagy and apoptosis with respect to proliferation may contribute to knowing of the causes of the development of head and neck cancers. Furthermore, the use of flavonoids in research may indicate the possibility of preventing and inhibiting the induction as well as progression of HNSCCs.
The FaDu and Detroit 562 cells were provided by American Type Culture Collection Head and Neck Cancer Panel (cat. no. ATCC-TCP-1012, ATCC, Manassas, VA, USA). FaDu is a primary hypopharynx carcinoma; Detroit 562 is a metastasis pharynx carcinoma.
The FaDu and Detroit 562 cells collected from the culture were suspended in Eagle’s Minimum Essential Medium (EMEM) with L-glutamin (cat no. ATCCR 30-2003, ATCC, Manassas, VA, USA), 5% fetal bovine serum (cat. no. 30-2020, ATCC, Manassas, VA, USA), 1% Penicillin-Streptomycin (cat. no. 151140-122, Gibco, CA, USA), and 250,000 cells were placed in an incubation well on a six-well cell culture plate (cat. no. 83.3920, Sarstedt, Germany). Both cell lines were incubated for 48 h in the presence of MeP (60 nM) (cat. no. 47889, Sigma-Aldrich, Burlington, MA, USA), and flavonoids: quercetin (Q) (40 μM) (cat.no. 7417.1, Roth, Germany) and luteolin (Lut) (10 μM) (cat. no. 4546.1). MeP, Q, and Lut were dissolved in DMSO (cat. no. 4-X, ATCC, Manassas, AV, USA) and then diluted in (phosphate buffered saline [PBS]) (cat. no. 10010-015, Gibco, CA, USA). The final DMSO concentration in the cell culture was up to 0.1%.
Prior to incubation with the tested compound, FaDu and Detroit 562 cells were washed twice with PBS pH 7.4 (cat. no. 10010-015, Gibco, CA,USA) and then labeled with BD Horizon CFSE (cat. no. 565082, BD Bioscience, Franklin Lakes, NJ, USA) for 10 min at 37°C. Next, the stained cells were rinsed and 300,000 cells were seeded onto a Petri dish (cat. no. 83.3902.300, Sarstedt, Germany), and suspended in a suitable culture medium – EMEM (cat. no. 30-2003, ATCC, Manassas, VA, USA). Cells were incubated for 48 h with or without test compounds and trypsinized; the percentage of proliferating cells was determined using a BD Accuri C6 Plus cytometer (BD Bioscience, Franklin Lakes, NJ, USA).
HNSCC lines incubated for 48 h with MeP were treated with 2.5% Tripsin (cat. no. 15090046, Gibco, CA, USA), washed with PBS (cat. no. 10010-015, Gibco, CA, USA), and resuspended in Annexin-V binding buffer (cat.no. 556454, BD Bioscience, Franklin Lakes, NJ, USA). Cells were then incubated with Annexin-V conjugated to APC (cat. no. 550474, BD Bioscience, Franklin Lakes, NJ, USA) and nuclear dye 7-AAD (cat. no. 559925, BD Bioscience, Franklin Lakes, NJ, USA) in the dark at room temperature for 15 min. The percentage of apoptotic cells was assessed using an Accuri C6 Plus cytometer (BD Bioscience, Franklin Lakes, NJ, USA). The outcomes were analyzed in the FloJo program (FlowJo™ Software for Windows, Version 10.8.1. Ashland), evaluating the cell morphology based on size/granularity (FSC from SSC). Then, taking into account the degree of staining of cells with Annexin-V and 7 AAD, the stage of apoptosis was analyzed, differentiating viable cells: Annexin-V(−) 7-AAD(−); in early apoptosis: Annexin-V(+) 7-AAD(−); in late apoptosis Annexin-V(+) 7-AAD(+); and necrotic Annexin-V(−) 7-AAD(+).
FaDu and Detroit 562 cells were lysed directly in the presence of Protease Inhibitor Cocktail (cat. no. P2714, Sigma-Aldrich, Burlington, MA, USA) by sonication, using Vibra-Cell Ultrasonic Processor (Sonics & Materials Inc., Newtown, CT, USA). Protein concentration was determined with a QubitTM protein Assay KIT (cat. no. Q33211, Invitrogen, Waltham, MA, USA). Protein fractions were suspended in Laemli Sample Buffer (cat. no. 1610747, Bio-Rad Laboratories, Hercules, CA, USA) and electrophoresed on SDS-PAGE. The dissolved protein was transferred onto 0.45 μm-pore nitrocellulose Mini-PROTEAN® Tetra Cell (cat. no. 1620115, Bio-Rad Laboratories, Hercules, CA, USA). The nitrocellulose was incubated in Protein Detection System SNAP i.d.TM (Milipore, Burlington, MA, USA) with suitable primary monoclonal (mouse) antibodies (Santa Cruz Biotechnology, Dallas, TX, USA): anti-ER-β (1:1000) (cat. no. sc-373853), anti-beclin-1 (1:1000) (cat. no. sc-48341), anti-MAP1A/MAP1B LC3 B (1:1000) (cat. no. sc-271625), anti-APG5-like (1:1000) (cat. no. sc-133158), anti-autophagy related protein 7 (1:1000) (cat. no. sc-376212), anti-Caspase-3 (1:1000) (cat. no. sc-65497), anti-apoptosis regulator Bcl-2 (1:1000) (cat. no. sc-509), anti-Baculoviral inhibitor of apoptosis protein (IAP) repeat-containing protein 5 (surviving) (1:1000) (cat. no. sc-374616); monoclonal (goat) antibodies: anti-apoptosis regulator Bax (1:1000) (cat.no. sc-20067), anti-pPI3K (1:1000) (cat. no. sc-12929); monoclonal (rabbit) anti-phospho-Protein kinase B/Protein kinase Akt-2/Protein kinase Akt-3 antibody (1:1000) (cat. no. sc-271966).
After washing in 0.1% TBS-Tween (cat. no. 1706435, Bio-Rad Laboratories, Hercules, CA, USA), the nitroceluloseMini Protean Tetra Cell membranes were incubated with appropriate secondary antibodies labeled with alkaline phosphatase (1:5000); rabbit anti-mouse IgG antibodies (cat. no. 315-055-003, Jackson ImmunoResearch Laboratories Inc., Baltimore, MD, USA), mouse anti-goat IgG antibodies (cat. no. 205-055-108, Jackson ImmunoResearch Laboratories Inc., Baltimore, MD, USA), mouse anti-rabbit IgG antibodies (cat. no. AP-1000-1, VectorLab, Poland). Immunoreactive protein bands were visualized after the addition of BCIP/NBT Liquid Substrate System (cat. no. B1911, Sigma-Aldrich, Burlington, MA, USA). Band intensity was quantified using ImageJ software (Schneider et al. 2012). The results were expressed in arbitrary units (AU).
The anti-β-actin antibody (1:200) (cat. no. P60709, Cell Signaling Technology, Danvers, MA, USA), which detects the expression of beta-actin in cells lysates, was used as internal control. Cano Scan 9000F (Canon, Tokyo, Japan) was used for WB imaging.
STATISTICA (ver. 13.3) suite (StatSoft, Inc., Tulsa, OK, USA) was used for statistical analysis. All data are reported as the mean ± standard deviation (SD). Normal distribution of data was tested by the Shapiro–Wilk test. Levene test was used to check the homogeneity of variance. Depending on meeting the assumptions of normality of distribution and homogeneity of variance, both parametric and nonparametric tests were used for comparative analysis. Group comparisons were performed using ANOVA (for normally distributed data with equal variances) or the Kruskal–Wallis test (for non-normally distributed data).
When statistically significant differences were found, post hoc analyses were conducted: Tukey’s HSD test following ANOVA or Dunn’s test following Kruskal–Wallis. A significance level of p < 0.05 was considered in all analyses.
First, we investigated the presence of receptor ER-β in FaDu and Detroit 562 human cell lines (Figures 1a and b). Western blot analysis confirmed the expression of ER-β in both kinds of cells. In MeP-treated FaDu line the expression decreased as compared with untreated cells (p = 0.020). In contrast, in MeP-treated Detroit 562 line we did not find any significant changes in ER-β expression. The presence of flavonoids Q and Lut did not cause changes in ER-β expression in both groups of cells exposed to MeP.

Expression of ERβ on FaDu and Detroit cells. Western blot analysis demonstrates the effect of MeP and MeP + Q and MeP + Lut on the expression of ER ERβ ıν FaDu (A) and Detroit 562 (B) cells. Error bars represent the SD (±SD) of the mean values from two independent experiments per each line. *Difference with cells untreated with MeP (p < 0.05). ERs, estrogen receptors; MeP, Methylparaben; SD, standard deviation.
To investigate the influence of MeP on the autophagy process in MeP-treated FaDu and Detroit 562 cells, we investigated the expression of important autophagy-related proteins, such as beclin-1, LC3β, APG5, and ATG7, using Western blot analysis (Figures 2a and b).

Expression of the autophagy-related proteins in FaDu and Detroit cells. Western blot analysis demonstrates the effect of MeP and MeP + Q and MeP + Lut on the expression of beclin-1, LC3β, APG5, ATG7 proteins in FaDu (A) and Detroit 562 (B) cells. Error bars represent the SD (±SD) of the mean values from two independent experiments per each line. *Difference with cells untreated with MeP; adifference from cells treated with MeP + Q (p < 0.05); bdifference from cells treated with MeP + Lut (p < 0.05). MeP, Methylparaben; SD, standard deviation.
Western blot analysis showed a decrease in beclin-1 rotein expression in MeP-treated FaDu and Detroit 562 cells (p = 0.030 and p = 0.021, respectively; Figures 2a and b). We also found changes in beclin-1 expression in MeP-treated FaDu cells in the presence of luteolin, which led to an increase in beclin-1 expression (p = 0.041).
Similarly to beclin-1, we observed decreased expression of LC3β protein following treatment of FaDu and Detroit 562 cells with MeP (p = 0.024 and p = 0.038; Figures 2a and b). MeP-treated both kinds of cancer cells cultured in the presence of Lut, causing an increase LC3β expression (p = 0.022 and p = 0.022).
We also observed a downregulation of the expression of the APG5 protein in FaDu and Detroit 562 cells incubated with MeP (p = 0.017 and p = 0.001; Figures 2a and b). We have also found changes in APG5-like expression in both kinds of cells exposed to MeP and flavonoids. The presence of Lut caused a significant increase in the expression of APG5-like protein in FaDu and Detroit 562 cells (p = 0.021 and p = 0.042).
In FaDu cell cultured with MeP, we demonstrated a significant reduction in ATG7 protein expression (p = 0.013; Figure 2a).
We also observed changes in the expression of this protein in the presence of Q and Lut; both flavonoids led to increased expression of ATG7 in MeP-treated FaDu (p = 0.003 and p = 0.008).
There were no significant changes in ATG7 in Detroit 562 cells exposed to MeP (Figure 2b).
In the present study, using flow cytometry, we observed a significant reduction in the percentage of apoptotic cells in MeP-treated FaDu line (p = 0.032; Figure 3) and in MeP-treated Detroit 562 line (p = 0.001; Figure 4).

Apoptosis in FaDu cells. Representative flow cytometry (FACS) analysis via Annexin V-FITC/PI staining for 48 h is presented. The bar graphs present the percentage of apoptotic cells as a sum of Q1 (late apoptosis) and Q3 quadrants (early apoptosis); necrotic cells as Q2 quadrants and viable cells as Q4 quadrants. Mean values from three independent experiments ± SD are presented. The bar graphs present the percentage of apoptotic cells. *Difference with cells untreated with MeP; adifference with cells treated with MeP + Q (p < 0.05). MeP, Methylparaben; SD, standard deviation.
Assessing the effect of flavonoids on MeP-treated cells, we showed that Q increased the percentage of apoptotic cells in FaDu and Detroit 562 cells (p < 0.001 and p = 0.032). Furthermore, in the case of Detroit 562 cells, Lut also led to upregulation of apoptosis (p < 0.001; Figure 4).

Apoptosis in Detroit 562 cells. Representative flow cytometry (FACS) analysis via Annexin V-FITC/PI staining for 48 h is presented. The bar graphs present the percentage of apoptotic cells as a sum of Q1 (late apoptosis) and Q3 quadrants (early apoptosis); necrotic cells as Q2 quadrants and viable cells as Q4 quadrants. Mean values from three independent experiments ± SD are presented. The bar graphs present the percentage of apoptotic cells. *Difference with cells untreated with MeP (p < 0.05); adifference from cells treated with MeP + Q (p < 0.05); bdifference from cells treated with MeP + Lut (p < 0.05). MeP, Methylparaben; SD, standard deviation.
In the FaDu cell lines, we did not find significant changes in the expression of anti-apoptotic Bcl-2 protein in response to MeP (Figure 5a). There were no alterations in this protein in cells incubated with Q and Lut in comparison to cells exposed to MeP only (Figure 5).
In contrast to FaDu line, the expression of Bcl-2 increased in MeP-treated Detroit 562 cells (p = 0.023; Figure 5b). Unlike in the case of FaDu, a reduction in Bcl-2 expression was observed in MeP-treated Detroit 562 cells in the presence of Q and Lut (p = 0.005 and p = 0.05; Figure 5b).
In FaDu and Detroit 562 cell lines, the expression of Bax protein decreased significantly in the presence of MeP (p = 0.007 and p = 0.01; Figures 5a and b). Moreover, the expression of this protein was upregulated in Detroit 562 cells in the presence of Lut (p = 0.006).
Unexpectedly, the expression of caspase-3 in both MeP-treated FaDu and Detroit 562 cells was higher than in untreated cells (p = 0.0052 and p = 0.0458; Figures 5a and b). The presence of Q decreased the expression of this protein in the Detroit 562 cells exposed to MeP (p = 0.021; Figure 5b). There were no changes in the FaDu cells.
In order to extend the assessment of the effects of MeP, we also assessed the influence of this xenoestrogen on the proliferation of the studied cancer cells by flow cytometry. Exposure of the tested cells to MeP caused significantly increased proliferation of FaDu and Detroit 562 cells (p < 0.001 and p = 0.045; Figures 6 and 7). In MeP-treated FaDu cells, we observed a reduction of proliferation, in the presence of Q as well as Lut (Figure 6). No such changes were detected in Detroit 562 cells.

Expression of mitochondrial proteins in FaDu and Detroit 562 cells. Western blot analysis demonstrates the effect of MeP and MeP + Q and MeP + Lut on the expression of caspase 3, Bcl-2, and Bax proteins in FaDu (A) and Detroit 562 (B) cells. The representative bands of the analyzed proteins to β-actin are illustrated. Samples containing 30 μg of protein were submitted to electrophoresis and immunoblotting. Error bars represent the (±SD) of the mean values from two independent experiments per line. *Difference with cells untreated with MeP; adifference with cells treated with MeP + Q (p < 0.05); bdifference with cells treated with MeP + Lut (p < 0.05). MeP, Methylparaben; Methylparaben; SD, standard deviation.

Percentage of proliferating FaDu cells. Cytometric analysis of the percentage of proliferating FaDu cells after 48-h incubation with MeP and MeP + Q and MeP + Lut. Error bars represent the SD (±SD) of the mean values from two independent experiments per line. *Difference with cells untreated with MeP; adifference with cells treated with MeP + Q (p < 0.05); bdifference with cells treated with MeP + Lut (p < 0.05); cdifference between cells treated with MeP + Lut and cells treated with MeP + Q (p < 0.05). MeP, Methylparaben; SD, standard deviation.
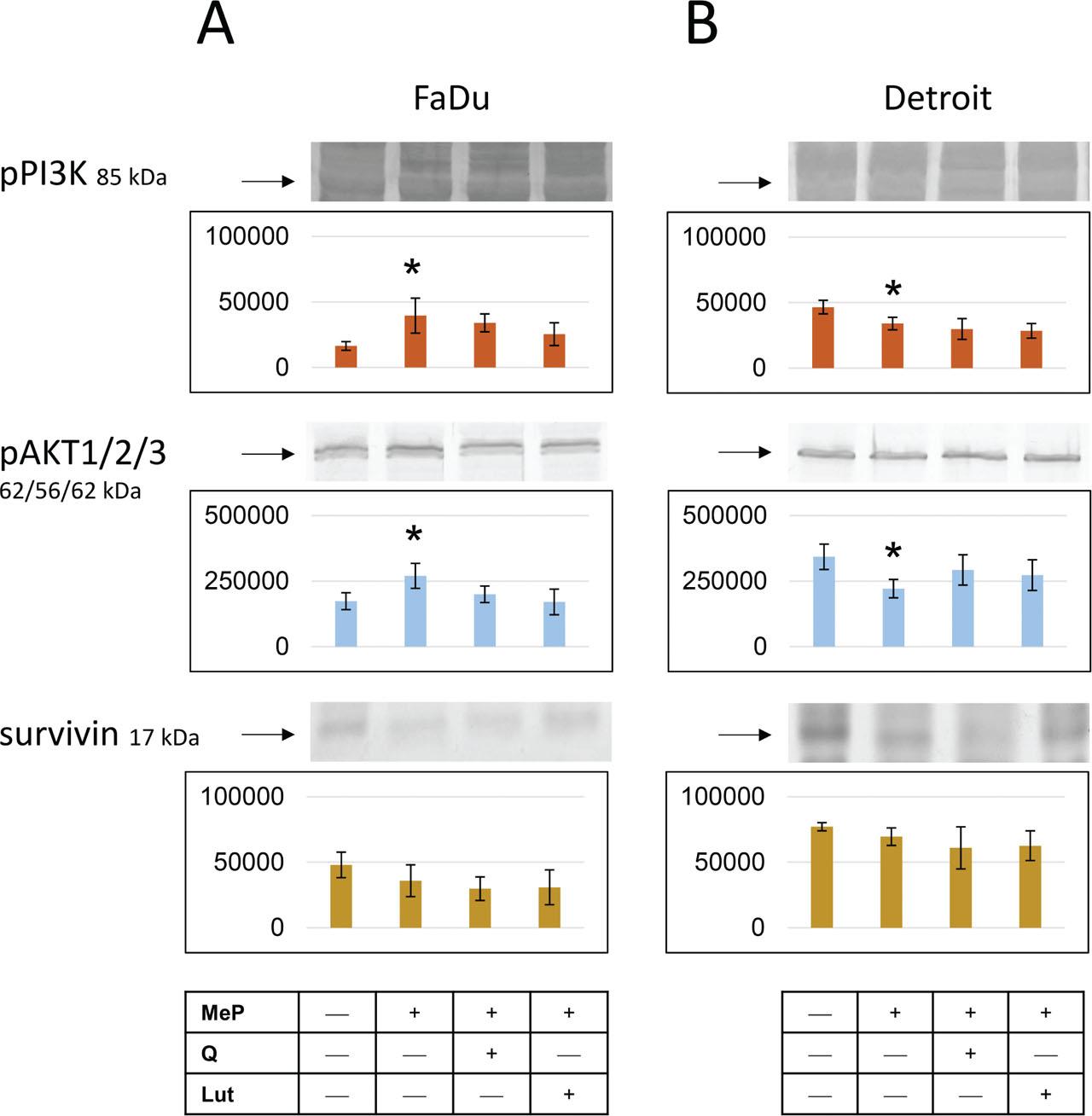
In FaDu cells, we observed an increased expression of pPI3K and pAKT1/2/3 (p = 0.049 and p = 0.023; Figure 8a). In contrast, in MeP-treated Detroit 562 cells, a downregulation of the expression of pPI3K and pAKT1/2/3 were observed (p = 0.033 and p = 0.025; Figure 8b). Similar to FaDu cells, there were also no significant changes in survivin expression. The presence of Q and Lut did not alter the expression of those proteins in cells exposed to MeP. We did not find significant changes in survivin expression following the exposure to MeP and MeP and flavonoids.

Percentage of proliferating Detroit 562 cells. Cytometric analysis of the percentage of proliferating Detroit 562 cells after 48-h incubation with MeP and MeP + Q and MeP + Lut. Error bars represent the SD (±SD) of the mean values from two independent experiments per each line. *Difference with cells untreated with MeP (p < 0.05). MeP, Methylparaben; SD, standard deviation.

Expression of signaling proteins in FaDu and Detroit 562 cells. Western blot analysis demonstrates the effect of MeP and MeP + Q and MeP + Lut on the expression of pPI3K, pAKT1/2/3, survivin proteins in FaDu (A) and Detroit 562 (B) cells. The representative bands of the analyzed proteins to β-actin are illustrated. Samples containing 30 μg of protein were submitted to electrophoresis and immunoblotting. Error bars represent the SD (±SD) of the mean values from two independent experiments per line. *Difference with cells untreated with MeP (p < 0.05). MeP, Methylparaben; SD, standard deviation.
The results of the present study revealed, for the first time, a tumor-promoting effect of xenostrogen MeP on HNSCC cells of the FaDu and Detroit 562 lines. This is indicated by the impairment of apoptosis and autophagy, which were accompanied by an increased ability to proliferation in the tested cancer cells.
Impaired autophagy and apoptosis in MeP-treated cells is associated with changes in the expression of key proteins of the mitochondrial and autophagy pathways. Increased expression of antiapoptotic Bcl-2 protein in MeP-treated Detroit 562 cells may be responsible for downregulation of beclin-1 through directly inhibiting beclin-1-dependent autophagy or indirectly, by sequestering the beclin-1 activating protein Ambra-1 from beclin-1 (Mukhopadhyay et al. 2014).
However, no significant changes in the expression of Bcl-2 protein in FaDu cells suggest a greater role of other mitochondrial proteins in the relations between intrinsic apoptosis and autophagy, for example, Bcl-xl and Mcl-1 (Eskandari and Eaves 2022).
An important reason for impaired autophagy in cancer cells exposed to MeP may also be low expression of the proapoptotic Bax, which is considered to be a factor supporting autophagy (Mukhopadhyay et al. 2014).
The results obtained also indicate caspase-3 as a potential cause of reduced beclin-1 levels. Surprisingly, despite the decrease in the percentage of apoptotic FaDu and Detroit 562 cells, we observed an increase in the expression of caspase-3—a key protein in the apoptosis process. There are data showing that caspase-3, in addition to Bcl-2 and Bax, may be a factor linking apoptosis and autophagy, due to its ability to degrade autophagy proteins such as Beclin-1 (Weng et al. 2014). It has been shown that C-terminal fragments produced as a result of proteolysis of Beclin-1 pass into the mitochondria and sensitize cells to pro-apoptotic signals by releasing cytochrome c and the serine protease HTRA2 (Wirawan et al. 2010). It is possible that the anti-apoptotic signal induced by MeP in FaDu and Detroit 562 cells, as observed in our study, may inhibit the caspase-3-initiated release of these factors and ultimately lead to impairment of apoptosis in the analyzed cells. Furthermore, it was found that caspase-3 may also play a role in the regulation of autophagy by degrading other autophagic proteins, involving APG5 and/or APG7, whose expression was reduced in cancer cells exposed to MeP (Weng et al. 2014).
It should be added that interactions between certain proteins may also play an important role in autophagy. It has been shown that the downregulation of beclin-1 may result in reduction of APG5 and LCβ (Kong et al. 2020). The results presented here indicate the similar relationships between beclin1, APG5, and LC3β proteins in MeP-treated cancer cells.
The simultaneous reduction of autophagy and apoptosis processes observed in the presented studies may lead to unfavorable consequences favoring cancer cell promotion.
Much attention has been paid to the importance of beclin-1 expression changes in the cancer. It has been reported that the absence of beclin-1 was associated with increased lymph node metastasis and poor prognoses of laryngeal carcinomas (Hu et al. 2020). Furthermore, the low levels of beclin 1 protein were associated with lower overall survival rates in patients with hypopharyngeal squamous cell carcinoma (Wang et al. 2013).
Studies by other authors indicate the role of impaired expression of APG5 and ATG7 proteins in cancer promotion, too. For example, in mice with knockout of autophagic proteins, deletion of ATG5 and ATG7 generated liver cancers from being autophagy-deficient (Takamura et al. 2011).
An important effect of low beclin-1 expression may be associated with upregulation of MeP-treated FaDu and Detroit 562 cells proliferation. Studies by Wang et al. (2013) showed that reduced beclin 1 levels promoted the proliferation, migration, and invasion of oral squamous carcinoma cells (OSCC) of the SCC-9 and SCC-15 lines.
Increased proliferation of FaDu and Detroit 562 cells in the presence of MeP may also be due to increased expression of caspase-3 in these cells. It has been reported that caspase-3, apart from its key role in the apoptosis process, also has non-apoptotic properties related to, for example, proliferation (Heshiki et al. 2015; Zhou et al. 2018). The role of caspase-3 in the growth and proliferation of cancer cells has been demonstrated in OSCC cells, in which the inhibition of caspase-3 led to significant reduction in the proliferation of these cells (Shu et al. 2016).
Considering the important role of the PI3K/Akt signaling pathway in ER-mediated cell growth, proliferation, and survival, its involvement in response to the applied xenoestrogen was assessed (Carter et al. 2019; Yang et al. 2019). The study indicated that the mechanism of changes in autophagy, apoptosis, and proliferation in MeP-treated hypopharyngeal primary FaDu cells seems to be dependent on the regulation of the PI3K/Akt pathway. In contrast, PI3K/Akt kinases appear to play a diverse role in pharyngeal metastatic Detroit 562 cells exposed to MeP. Explaining these differences requires further detailed studies, also including other proteins of intracellular signaling pathways.
The lack of significant changes in survivin expression, typically found in HNSCCs, may be related to increased expression of caspase-3. Available data indicate that survivin belongs to the family of IAPs that inhibit apoptosis-related proteins, including caspases, and thereby can block cell death in HNSCC cells (Zhang et al. 2015; Abd El-Aziz et al. 2021).
Taking into account the potential consequences of impaired autophagy and apoptosis with simultaneous increased proliferation in the HNSCC cell lines exposed to MeP, we investigated the influence of anticancer flavonoids on these functions. It is worth paying attention to the differences in the effects of both substances used.
Luteolin has a beneficial effect on autophagic proteins, causing an increase in their expression in both cancer cells exposed to MeP. Additionally, Lut as well as Q restored apoptosis in MeP-treated FaDu and Detroit 562 cells. Moreover, the presence of Lut and Q had a beneficial effect, leading to a reduction in proliferation in MeP-treated FaDu cells, without a significant effect on Detroit 562 cells. The above observations indicate a greater sensitivity of FaDu line cells to the applied flavonoids than of Detroit 562 line.
Summing up, the data presented herein indicate a network of mutual cause-and-effect connections between the analyzed parameters, allowing us to partially understand the mechanism of action of MeP on HNSCC cell lines. A reduced apoptosis and autophagy with concomitant enhanced proliferation in FaDu and Detroit 562 cells exposed to MeP suggest that this compound may play a significant role in the growth and progression of HNSCCs.
The obtained results indicating a special role of caspase-3 appears in the regulation of autophagy and proliferation of HNSCC cell lines, confirming a non-apoptotic, growth-promoting effect on cancer cells exposed to xenoestrogen MeP.
In conclusion, our studies have shown for the first time that xenoestrogen, in addition to well-documented exposure factors, may facilitate the development of HNSCCs. We suggest that unfavorable consequences of MeP action can be eliminated by limiting exposure to this xenoestrogen and using flavonoids that may be helpful in blocking the activity of MeP, leading to the inhibition of the growth of HNSCC cells.
It is important to note that this study is the first experimental analysis of new aspects of the biological activity of xenoestrogen, which require continuation but may contribute to the development of effective prevention methods and therapy of potentially malignant or already developed cancers in the head and neck region. The scale of the problem is evidenced by, among others, the estimated number of new cases of oral cavity and pharynx cancer in the United States in 2025, which may reach 59,660 cases and 12,770 deaths related to these cancers (Siegel et al. 2025). Direct exposure to MeP, especially if caused by its potential accumulation, poses a significant risk for the development of HNSCC, which is demonstrated for the first time in this paper based on changes in the expression of autophagic proteins, impaired apoptosis, and increased proliferation.