Diabetes mellitus is a chronic global health threat and a leading cause of mortality and disability worldwide (Bako et al. 2024). Among these cases, over 90% are classified as Type 2 diabetes mellitus (T2DM), where the risk of cardiovascular diseases (CVD) and mortality is more than double compared with non-T2DM subjects (Zhang et al. 2024). Clinical studies have demonstrated that vascular aging has been proven to be an important independent predictor of CVD events (Paneni et al. 2017). Assessment measures for vascular aging, such as flow-mediated dilation, can facilitate early diagnosis and prediction of CVD outcomes (Thijssen et al. 2019). Recent studies have identified age-related endothelial cell (EC) dysfunction as a crucial risk factor for cardiovascular complications associated with T2DM (Palanca et al. 2024). ECs, which are the primary component of the vascular endothelium, are in direct contact with circulating blood and play an essential role in maintaining vascular functional homeostasis (Miao et al. 2023). EC dysfunction, predominantly attributed to EC senescence, disrupts vascular endothelial integrity and function due to the progressive accumulation of senescent ECs (Ren et al. 2024; Santinha et al. 2024). High-glucose (HG)-induced reactive oxygen species (ROS) have been implicated in abnormal mitochondrial fission and DNA damage, thereby impairing the self-repair capabilities of ECs, which could be a critical factor in EC senescence (Wang et al. 2024). However, the precise role and mechanism of EC aging in diabetic CVD, as well as the impact of EC dysfunction on the progression of cardiovascular complications, remain inadequately elucidated.
Liraglutide (LIR), an approved therapeutic for T2DM, is a glucagon-like peptide-1 (GLP-1) analog. It exhibits anti-inflammatory properties, activates protective autophagy, and exerts anti-apoptotic effects, primarily through the AMP-activated Protein Kinase (AMPK)/SIRT1 signaling pathway (Lord et al. 2023; Daniali et al. 2024). In diabetic myocardial injury mouse models, LIR mitigated myocardial pathological changes, inflammation, and cardiomyocyte pyroptosis by activating SIRT1 and AMPK (Inoue et al. 2015). Similarly, in a focal cerebral cortical ischemia mouse model, LIR significantly enhanced cell survival and restored neuronal activity in the cortex, mediated by improvements in mitochondrial function through SIRT1 activation (He et al. 2020).
SIRT1, a member of the sirtuin family, plays a vital role in cell cycle regulation, oxidative stress response, and aging. Echinacoside alleviates oxidative stress and the progression of aging in human umbilical vein endothelial cells (HUVECs) via SIRT1 activation (Li et al. 2023). In diabetic cardiomyopathy mouse models, long-term supplementation with exogenous SIRT1 partially restored cardiovascular function. Furthermore, SIRT1 knockdown in hair follicle-derived mesenchymal stem cells enhances aging and apoptosis, accompanied by increased ROS accumulation, DNA damage, and reduced levels of Nicotinamide adenine dinucleotide (NAD) and Adenosine triphosphate (ATP) (Wang et al. 2023). These findings have fueled our interest in exploring the mechanisms by which LIR and SIRT1 operate in EC aging.
Recent advances in aging research have highlighted the pivotal role of LARP7 in cellular senescence. As an RNA-binding protein, it primarily codes for proteins in the 7SK small nuclear ribonucleoprotein complex, which is closely associated with cell cycle cyclin-dependent kinases (Páez-Moscoso et al. 2022; Yang et al. 2022). It has been observed that the absence of LARP7 leads to the inhibition of SIRT1 deacetylase activity, consequently accelerating cellular aging (Yan et al. 2021), potentially linked to LARP7's role in promoting telomerase assembly (Mennie et al. 2018). Some researchers have proposed that LARP7 is one of the primary regulators of cellular aging, playing a significant role in DNA damage response (DDR)-mediated cellular senescence and atherosclerosis through the SIRT1-p53/p65 pathway (Liang et al. 2021). However, the involvement of LARP7 in EC aging and its role and mechanism in CVD remain to be fully understood.
This study reports that LIR significantly delays oxidative stress and the aging process in high-glucose-induced HUVECs. Our findings indicate that LIR decelerates EC senescence and improves endothelial dysfunction through the LARP7-SIRT1 signaling pathway.
HUVECs, procured from Shanghai FuHeng (FH1122), were cultured in an ECM-specific medium (FH-HUVEC, FuHeng, Shanghai, China). The cells were passaged in a controlled environment at 37°C with 5% CO2, ensuring that HUVECs used for experiments were within 25 passages. Cells were divided into three groups and cultured for 72 hours (the NG group (exposed to 5.5 mM normal glucose), the HG group (exposed to 30 mM high glucose), and the HG+LIR group (30 mM high glucose + 500 μM LIR. LARP7 knockdown and overexpression vectors acquired from GenePharma (Shanghai, China) with their RNA sequences are detailed in Table S1 in Supplementary Materials. These vectors were transfected using Lipofectamine™ 3000 (L3000150, Thermo, Waltham, USA) at 50 nM for 4 h at 37°C. Cells were harvested 72 h post-transfection for subsequent RNA and protein analysis.
HUVECs, at a density of 2 × 103 cells per well, were seeded in 96-well plates. Cell viability was determined 3 h post CCK-8 solution treatment (CA1210, Solarbio, Beijing, China), adhering to the manufacturer's guidelines. Absorbance readings at 450 nm were obtained using a microplate reader, and the optical density (OD) values of the normal glucose group (NG group) served as the reference for percentage calculations.
Following the manufacturer's protocol, cell senescence was ascertained using an SA-β-gal staining kit (K146501, Thermo). Briefly, 5 × 104 cells were incubated per well in a 6-well plate for 72 h. Post-culture medium removal, cells were washed once with 1× phosphate buffered saline (PBS) and fixed with 1 mL of β-Gal Fixative Solution A for 15 min at ambient temperature. The fixed cells were washed thrice with 1 × PBS, each lasting 3 min. The staining solution was formulated in a 5:1:1:93 ratio using components B, C, D, and E. After removing the β-Gal wash solution, 1 mL of the prepared staining solution was added to each well and incubated overnight at 37°C. Senescent cells were identified under an optical microscope (CKX41, Olympus, Tokyo, Japan) by blue cytoplasmic staining.
Total protein from HUVECs was extracted utilizing the Whole Protein Extraction Kit (90079, Thermo). Proteins were separated on a Bis-Tris gel system (NW00107BOX, Thermo) and transferred to a polyvinylidene fluoride (PVDF) membrane (PB0117, Thermo). The membranes were blocked with 5% non-fat milk for 2 h at 37°C and incubated sequentially with primary antibodies overnight at 4°C and secondary antibodies for 2 h at 37°C. Immunoblot images were captured using the iBright™ CL750 Imaging System (A44116, Thermo, USA) and analyzed quantitatively with ImageJ 6.0 (Bethesda, USA). Employed antibodies included: Anti-LARP7 (17067-1-AP, Proteintech, Rosemont, USA), 1:1000), Anti-p53 (60283-2-Ig, Proteintech, 1:5000), Anti-p21 (10355-1-AP, Proteintech, 1:1000), Anti-p16 (10883-1-AP, Proteintech, 1:1000), Anti-SIRT1 (13161-1-AP, Proteintech, 1:1000), Anti-EP300 (20695-1-AP, Proteintech, 1:500), Anti-p-AMPK (Phosphorylated AMPK) (Thr172) (D4D6D, CST, Danvers, USA, 1:1000), Anti-AMPK (10929-2-AP, Proteintech, 1:2000), Anti-lgG (PR30012, Proteintech).
Total RNA was extracted from HUVEC cells using the RNA Extraction Kit (R1200, Solarbio), and its concentration was quantified with a BioPhotometer Plus spectrophotometer (Eppendorf Ltd., Hamburg, Germany). Complementary DNA (cDNA) synthesis was performed using the Reverse Transcription Kit (T2240, Solarbio). The messenger ribonucleic acid (mRNA) expression levels were assessed utilizing the One-Step SYBR Green RT-qPCR Kit (11736051, Thermo). Primer sequences are detailed in Table S2 in the Supplementary Materials. All results were normalized against the glyceraldehyde-3-phosphate dehydrogenase (GAPDH).
Intracellular ROS levels were detected using DCFH-DA fluorescence staining per the manufacturer's protocol (CA1410, Solarbio). Cells were cultured in dulbecco's modified eagle's medium (DMEM) supplemented with 1% fetal bovine serum (FBS) for 24 h, incubated with DCFH-DA at 37°C for 60 min, and visualized under a fluorescence microscope (SZ51, Olympus).
HUVEC cells were lysed and processed for malondialdehyde (MDA) content analysis as described in the MDA Assay Kit (EY-01H360, Yansheng, China). The supernatant (1 mL) was combined with MDA detection reagents (Dilution Work Solution A, Storage Work Solution B, and Antioxidant Work Solution C at a 10:3:1 ratio), thoroughly dissolved at 70°C, heated in a boiling water bath for 20 min, and then cooled to room temperature. After centrifugation (1000 rpm, 10 min), the absorbance of the supernatant was measured at 532 nm.
As instructed by the manufacturer (BL902A, Bioshrap, Hefei, China), 1 × 106 cells were cultured in a 6-well plate for 72 h, followed by a cold bath (4°C, 10 min). After adding 200 μL of superoxide dismutase (SOD) sample preparation solution and centrifuging (4°C, 12,000 rpm), the supernatant was collected for protein quantification using the BCA Protein Assay Kit (P0011, Beyotime, Shanghai, China). A mixture of 160 μL WST-1/enzyme working solution (ratio of 150:8:1 of SOD Assay Buffer, WST, and enzyme solution) and 40 μL reaction initiation solution (ratio of 39:1 of SOD Buffer and reaction initiation solution) was prepared. The assay involved the sequential addition of the test samples, SOD Assay Buffer, WST-1/enzyme working solution, and reaction initiation solution, incubated at 37°C for 30 min. Absorbance at 450 nm was measured using a spectrophotometer, and SOD activity was calculated according to the formula provided in the kit.
Nitric oxide (NO) levels were determined following the protocol of the NO Assay Kit (AAT-B16350, Qiyuan, Shanghai, China). As described earlier, HUVEC cell supernatants were incubated with Work Solutions A–B (37°C, 60 min), followed by Work Solutions C–D (37°C, 40 min) and centrifugation (1000 rpm, 10 min). After adding 1 mL of color-developing reagent and incubating (37°C, 10 min), absorbance at 550 nm was measured using a spectrophotometer. The NO content was calculated based on the established standard curve.
Matrigel (BD Biosciences, Franklin Lakes, USA) was dissolved at 4°C for 24 h, diluted, and mixed with pre-cooled serum-free medium in a 1:3 ratio. After allowing Matrigel to solidify for 2 h at 37°C, HUVECs were seeded to overlay the Matrigel. Post 6-h incubation, tube formation by the cells was observed and quantified in terms of number and length using a CKX41 microscope (Olympus).
The migratory capacity of HUVECs was assessed using a Transwell assay, as described in Abdel Ghafar et al. (2020). Briefly, cells were placed in the upper chamber of the Transwell (in DMEM without FBS), while the lower chamber contained 10% FBS. After 72 h of incubation, non-migrating cells in the upper chamber were carefully removed. Cells that migrated were stained with crystal violet and counted under a microscope.
Statistical analyses and graph plotting were performed using GraphPad, San Diego, USA, Prism 9 software (GraphPad Software Inc.). All experiments were replicated at least three times, with results expressed as mean ± standard deviation. Two-sample comparisons were conducted using t-tests, while analysis of variance (ANOVA) was employed for analyses involving three or more groups. A p-value of <0.05 was considered statistically significant (*p < 0.05, **p < 0.01, #p < 0.05, ##p < 0.01).
To ascertain the induction of cellular senescence by HG and the counteracting effects of LIR, HUVECs were treated with a high concentration of glucose (30 mM) and LIR. The CCK-8 assay results demonstrated a marked decline in cell viability under HG conditions, which was effectively reversed by LIR (Figure 1a). Following 25 generations of culture under high-glucose conditions and subsequent SA-β-gal staining, pronounced senescence features were evident in HUVECs, whereas LIR treatment slowed cellular aging (Figure 1b). To elucidate the role of LARP7 in HG-induced HUVEC senescence, we examined the protein and mRNA expression levels of LARP7 and aging-related genes, including cellular tumor antigen p53 (p53), cyclin-dependent kinase inhibitor 1A (p21), and cyclin-dependent kinase inhibitor 2A (p16), using Western blot and qPCR. LARP7 expression decreased in senescent HUVECs, showing a negative correlation with age-related gene expression (Figure 1c). Furthermore, quantitative polymerase chain reaction (qPCR) analysis of senescence-associated secretory phenotype (SASP) genes, including interleukin (IL)-1α, IL-1β, C-X-C motif chemokine ligand 8 (IL-8), C-C motif chemokine ligand 2 (MCP-1), and intercellular cell adhesion molecule 1 (ICAM-1), indicated elevated secretion of SASP proteins in HUVECs under HG conditions. LIR treatment effectively reduced SASP secretion (Figure 1d).

LIR augments LARP7 expression and inhibits HG-induced HUVEC senescence. Cells were categorized into four groups: NG group (5.5 mM glucose), HG group (30 mM glucose), and HG + LIR group (30 mM glucose, 500 μM LIR). (A) CCK-8 assay to assess cell viability. (B) SA-β-gal staining to evaluate cellular senescence. (C) Western blot and qPCR analysis for changes in LARP7, p53, and p21 expression levels. (D) qPCR to quantify SASP gene expression levels of IL-1α, IL-1β, IL-8, MCP-1, and ICAM-1. n = 3 for each group. Scale bar: 50 μM. **p < 0.01 vs. NG, #p < 0.05, ##p < 0.01 vs. HG. HG, high glucose; HUVECs, human umbilical vein endothelial cells; LIR, Liraglutide; MCP-1, motif chemokine ligand 2; SASP, senescence-associated secretory phenotype.
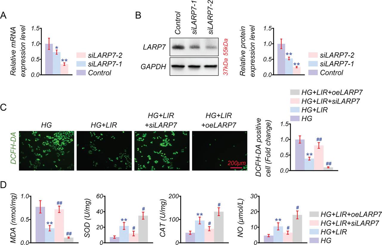
To elucidate LARP7's role in HG-induced HUVEC senescence, we developed a LARP7 knockdown HUVEC model. LARP7 mRNA and protein levels in this model were confirmed to be substantially reduced through qPCR (Figure 2a) and Western blot (Figure 2b) analyses. Oxidative stress is commonly associated with cellular aging. Studies have highlighted oxidative stress and DNA damage accumulation as critical contributors to cellular senescence (Lee et al. 2024). Therefore, HG-induced HUVECs were divided into four treatment groups: HG induction alone, LIR treatment, and LIR treatment with concurrent LARP7 knockdown or overexpression. ROS levels in these groups were measured using the DCFH-DA fluorescent probe. Results indicated that HG treatment significantly increased ROS levels in cells, effectively mitigated by LIR. Intriguingly, the therapeutic effect of LIR was almost nullified following LARP7 knockdown, while the overexpression of LARP7 had the opposite effect (Figure 2c). This suggests that LIR's inhibition of HG-induced oxidative stress in HUVECs depends on LARP7. Similarly, assay kit measurements of oxidative stress-related factors, including MDA, SOD, catalase, and NO, revealed that LIR effectively controlled the onset of oxidative stress in HUVECs under HG conditions. However, this effect was significantly compromised after LARP7 knockdown, but LARP7 overexpression amplified the therapeutic effects of LIR (Figure 2d). This suggests that LARP7's presence is essential for LIR to reduce oxidative stress in HG-induced HUVECs effectively, and its absence significantly impairs LIR's therapeutic efficacy, with enhanced LARP7 expression boosting LIR's therapeutic effects.

LIR alleviates oxidative stress in senescent ECs via LARP7. Two distinct LARP7 knockdown vectors were constructed to mitigate off-target responses, with knockdown efficiency subsequently validated. (A,B) qPCR and Western blot for assessing LARP7 mRNA and protein expression post-transfection. The impact of LARP7 knockdown on HUVECs was examined in four groups: HG, HG + LIR, HG + LIR + siLARP7, and HG + LIR + oeLARP7. (C) DCFH-DA fluorescent probe for measuring cellular ROS content. (D) Assay kits to determine oxidative stress-related factors, specifically MDA/NO content and SOD and CAT activities. n = 3 for each group. Scale bar: 200 μM. *p < 0.05, **p < 0.01 vs. Control or HG, #p < 0.05, ##p < 0.01 vs. HG + LIR. CAT, catalase; ECs, endothelial cells; HG, high glucose; HUVECs, human umbilical vein endothelial cells; LIR, Liraglutide; MDA, malondialdehyde; NO, nitric oxide; ROS, reactive oxygen species; SOD, superoxide dismutase.
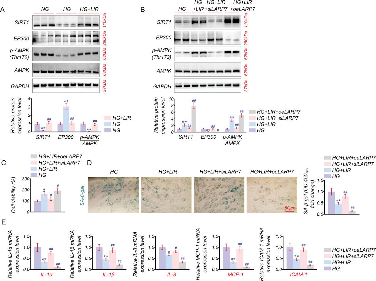
To delve deeper into the specific mechanisms by which LIR functions via LARP7, we employed Western blot analysis to assess the downstream genes of LARP7, namely, SIRT1 and age-related signaling molecule EP300 (1A Binding Protein P300) and phosphorylated AMP-activated protein kinase (p-AMPK; Figure 3a) (Kalinin et al. 2023). Our findings revealed that in HUVECs treated with HG, there was a notable decrease in SIRT1 expression, a significant upregulation of EP300, and inhibition of AMPK phosphorylation. After we knocked down or overexpressed LARP7, we examined the above protein expression levels again. The results showed that SIRT1 expression was restored after LIR treatment, EP300 expression was significantly inhibited, and AMPK phosphorylation was reactivated. However, alterations induced by LIR treatment were almost completely nullified following LARP7 knockdown, and LARP7 overexpression enhanced the effects of LIR (Figure 3b). To ascertain if LIR's impact on cellular senescence is associated with LARP7, we conducted CCK-8 assays on cells from these varied treatment groups. The results indicated that LIR's protective effect on cell viability was partially diminished due to LARP7 knockdown and enhanced by LARP7 overexpression (Figure 3c). Similarly, SA-β-gal staining demonstrated that LIR effectively mitigated the cellular senescence phenotype; however, it could not be effectively controlled following LARP7 knockdown. Critically, LARP7 overexpression further promoted the mitigation of cellular senescence by LIR (Figure 3d). Through qPCR analysis of SASP genes, including IL-1α, IL-1β, IL-8, MCP-1, and ICAM-1 mRNA expression, it was observed that SASP mRNA levels in HUVECs under HG conditions were significantly reduced by LIR, an effect also hindered by LARP7 knockdown, and conversely, it was enhanced by LARP7 overexpression (Figure 3e). These findings suggest that the efficacy of LIR in enhancing HUVEC cell vitality and inhibiting cellular senescence necessitates the involvement of LARP7. SIRT1 and AMPK phosphorylation are activated in this context, while EP300 is inhibited. The significant attenuation of LIR's effect following LARP7 knockdown, coupled with the re-inhibition of SIRT1 and AMPK phosphorylation and partial reactivation of EP300, and the opposite effect following LARP7 overexpression. It is further elucidated that LIR may regulate the senescence process of HUVEC cells through LARP7. The involvement of LARP7 in this process was significantly correlated with the SIRT1/EP300/AMPK signaling axis.

LIR regulates EC senescence through the LARP7/SIRT1 pathway. Cells were initially segregated into NG, HG, and HG + LIR groups. (A) Western blot analysis for alterations in the known senescence signaling axes, focusing on SIRT1, EP300, p-AMPK (Thr172), and AMPK. Subsequent assessments in the HG, HG + LIR, HG + LIR + siLARP7, and HG + LIR + oeLARP7 groups were conducted to determine the effects on the senescence signaling axis and cellular phenotype. **p < 0.01 vs. NG, ##p < 0.01 vs. HG. (B) Western blot analysis for SIRT1, EP300, p-AMPK (Thr172), and AMPK. (C) CCK-8 assay for evaluating cell viability. (D) SA-β-gal staining to determine cellular senescence. (E) qPCR to measure SASP gene expression levels of IL-1α, IL-1β, IL-8, MCP-1, and ICAM-1. n = 3 for each group. Scale bar: 50 μM. *p < 0.05, **p < 0.01 vs. HG, #p < 0.05, ##p < 0.01 vs. HG + LIR. EC, endothelial cell; HG, high glucose; LIR, Liraglutide; MCP-1, motif chemokine ligand 2; SASP, senescence-associated secretory phenotype.
Having established LIR's positive impact on HUVEC cell vitality and senescence, we extended our investigation to explore its role in facilitating endothelial dysfunction. We evaluated EC functional characteristics, including tube formation and migration capabilities. The tube formation assay results demonstrated that LIR treatment significantly enhanced the tube-forming ability of HUVEC cells. However, the extent of vascular formation was negated mainly by LARP7 knockdown, and the upregulation of LARP7 similarly improved the effects of LIR in promoting vascular formation (Figure 4a). We then assessed the mRNA expression levels of vascular endothelial growth factor A (VEGFA) and kinase insert domain receptor (KDR), both critical in tube formation processes. The results indicated that LIR effectively boosted the mRNA expression levels of VEGFA and KDR, which, however, declined again following LARP7 knockdown, but the overexpression of LARP7 had the opposite effect (Figure 4b). Furthermore, the results from the transwell assay, which assessed HUVEC cell migration capabilities, revealed that LIR significantly promoted HUVEC cell migration, a capability that was suppressed upon LARP7 knockdown, and the upregulation of LARP7 similarly enhanced the ability of LIR to improve cell migration (Figure 4c). The above results demonstrated that LIR could effectively promote the functional properties of ECs and that the upregulation of LARP7 effectively enhanced the efficacy of LIR.

LIR restores endothelial function impaired by LARP7 deficiency. Further investigation into the impact of LIR and LARP7 on HUVEC function was conducted in the HG, HG + LIR, HG + LIR + siLARP7, and HG + LIR + oeLARP7 groups. (A) Tube formation assay to measure angiogenic capacity. (B) qPCR is used to evaluate mRNA changes in VEGFA and KDR. (C) Transwell assay for assessing HUVEC migration capabilities. n = 3 for each group. Scale bar: 200 μM. **p < 0.01 vs. HG, #p < 0.05, ##p < 0.01 vs. HG + LIR. HG, high glucose; HUVECs, human umbilical vein endothelial cells; KDR, kinase insert domain receptor; LIR, Liraglutide; VEGFA, vascular endothelial growth factor A.
Cellular senescence represents a multifaceted process characterized by an indefinite arrest in the cell cycle and significant changes in the SASP (Kalinin et al. 2023). In younger individuals, normal cellular metabolic activities contribute positively to developmental processes. However, in the elderly, the persistent and irreversible accumulation of senescent cells, which are not replaced by healthy cells, leads to a progressive decline in organ function, exerting profound multifactorial effects on the organism (Chin et al. 2023; Molnár et al. 2023). Notably, in the diabetic model, vascular aging driven by EC senescence exemplifies a classical manifestation of cellular senescence (Zhu et al. 2022; Liu et al. 2023). A plethora of evidence correlates diabetic vascular complications, such as renal dysfunction, retinopathy, and CVD like atherosclerosis, with prolonged hyperglycemia, identifying EC senescence as a primary contributor to these complications (El-Osta 2023; Savić et al. 2023).
Our study, involving the treatment of HUVECs with HG, revealed a significant decline in cell vitality, cellular senescence induction, and the onset of oxidative stress. Studies have shown that essential oil of fructus alpiniae zerumbet (EOFAZ) and rosiglitazone reverse HG-induced cellular senescence, improving abnormal lipid metabolism and vascular aging in diabetic mice (Liao et al. 2024). Similarly, metformin treatment, by activating the AMPK-SIRT1/SIRT6 axis, regulates vascular aging, consequently delaying the onset of age-related atherosclerosis (Pulipaka et al. 2024). These findings suggest that targeting the inhibition of EC senescence might be a critical pathway for improving vascular aging in diabetic patients.
In our research, treatment of HUVECs under HG conditions with the antidiabetic agent LIR effectively mitigated oxidative stress and signs of aging. LIR, a medication for T2DM, has gained increased attention for its antioxidative and anti-inflammatory actions in CVDs. For instance, in rat models with isoproterenol-induced myocardial injury, LIR treatment improved oxidative stress and inflammation markers while also ameliorating cardiac pathological damage (Abdel-Reheim et al. 2024). In diabetic mice lacking GLP-1 receptors, renal damage was evident, and activation of the GLP-1 receptor pathway with LIR, including the downregulation of renal receptor for advanced glycation end-products (RAGE), facilitated macrophage M2 polarization, reducing pathological kidney damage in diabetic mice (Sourris et al. 2023). In cases of diabetic osteoporosis, LIR showed therapeutic efficacy by promoting bone growth and inhibiting bone resorption, thus alleviating trabecular bone loss (Fathy et al. 2023). Furthermore, in a Type 2 diabetes-induced fatty liver mouse model, LIR treatment improved glucose metabolism, liver tissue damage, and liver function by activating the AMPK/Acetyl-CoA Carboxylase (ACC) pathway and inhibiting ferroptosis (Guo et al. 2023). These results demonstrate LIR's complex pharmacological actions and therapeutic potential in diabetic complications. Distinctively, our study identified the critical LARP7/SIRT1 signaling axis through which LIR regulates oxidative stress and aging in ECs. Notably, following LARP7 knockdown, LIR was nearly ineffective against HG-induced aging in HUVECs, but the overexpression of LARP7 significantly enhanced the therapeutic effects of LIR.
LARP7 has been identified as a novel anti-aging gene; its deficiency in rodent models leads to the accumulation of senescent cells and premature aging. Furthermore, inhibition of the active LARP7-SIRT1-p53/p65 signaling axis in vascular aging significantly reduces cellular senescence (Yan et al. 2021). LARP7 plays a crucial role in cellular aging by regulating SIRT1 stability and activity, which are essential for mitochondrial biogenesis, energy production, and cardiac function.
Cardiac-specific LARP7 knockout mice exhibit defects in mitochondrial biogenesis, elevated oxidative stress, impaired SIRT1-mediated transcription of energy metabolism genes, and altered cardiac function (Yu et al. 2021). However, restoration of LARP7 levels can provide cardioprotective effects. These findings underscore LARP7's significance in cellular aging, consistent with the findings of the present study.
A noteworthy clinical study funded by the Health Research Board of Ireland discovered that the combined administration of Continuous Positive Airway Pressure with LIR significantly reduces vascular inflammation in patients with obstructive sleep apnea. This combination was also correlated with improvements in endothelial function and a concurrent decrease in intravascular coronary plaque volume. Such outcomes were not achieved with LIR monotherapy (O'Donnell et al. 2024). This finding appears to diverge from current mainstream perspectives and our results. We hypothesize that this may be attributed to LIR's complex pharmacological actions and mechanisms, highlighting the critical importance of delving into LIR's mode of action. Identifying key targets for LIR's efficacy and developing combination therapies to enhance its therapeutic impact could be an effective clinical strategy for treating vascular diseases.
In summary, our study delineates LIR's role in the senescence of HG-induced HUVECs. It modulates oxidative stress and aging characteristics in HUVECs through the LARP7/SIRT1 signaling axis, ultimately ameliorating endothelial dysfunction. LARP7 emerges as a pivotal element in LIR's mechanism of action, where its absence markedly diminishes LIR's therapeutic efficacy.