Cisplatin is the most used drug in the treatment of various types of cancer (1, 2). Despite wide and successful therapeutic use, the side effects of cisplatin therapy are very serious (2, 3). Side effects include nephrotoxicity, hematological toxicity, gastrointestinal toxicity, neurotoxicity, cardiotoxicity, ototoxicity, and hepatotoxicity (2,3,4). It is also important to point out that drug resistance may occur after long-term cisplatin therapy (4, 5). In the area of non-platinum complexes, various complexes containing gold, copper, ruthenium, and palladium have shown a strong cytotoxic effect on different cancer cell lines (6,7,8,9). Also, many of these non-platinum complexes showed a high degree of selectivity which means they had a low effect on the viability of healthy cells in vitro (10,11,12). Therefore, transition metals represent the future in the treatment of different types of cisplatin-resistant cancer.
The most important mechanism for controlling cell proliferation is apoptosis (13, 14). As a result, the modern strategy in the approach to various cancer treatments is based on the induction of the apoptotic process (14, 15). Antiapoptotic Bcl-2 and proapoptotic Bax protein play a crucial role in apoptosis (15,16,17). Therefore, changes in the expression of the Bcl-2 and Bax proteins may lead to activation or inhibition of apoptosis.
Earlier studies demonstrated that Pd(II) complexes showed strong anticancer activity against different types of tumor cells (18,19,20). Studies have also revealed that Pd(II) complexes exhibited a strong cytotoxic effect by inducing apoptosis (18, 21, 22). Hence, our study aim was to examine the cytotoxicity of the Pd(II) complexes (C1-C5) and the corresponding ligands (L1-L5) on the DU-145 prostate cancer cell line. Moreover, we wanted to determine the mechanism of cell death that C1-C5 complexes induce in DU-145 tumor cells.
The initial step in our study was to determine the cytotoxic effect of five Pd(II) complexes (C1-C5) and corresponding ligands (L1-L5) on human prostate cancer cell line DU-145 by MTT test (23). The cytotoxicity of cisplatin on cancer cells was also investigated. The tumor cells were harvested from the culture flasks during the exponential growth phase, counted and 5 × 103 cells/well were seeded into 96-well culture plates. In addition, cells were incubated in an atmosphere containing 5% CO2 and at 37ºC for 24 hours and then treated with several concentrations (0.3, 1, 3, 10, 30, and 100 μM) of C1-C5 complexes, L1-L5 ligands, cisplatin, and with the fresh complete medium as a control. DU-145 cells were incubated at 37°C in an atmosphere containing 5% CO2 and at absolute humidity for 24, 48, and 72 hours. After incubation, the medium was separated and MTT solution was added to each well. Next, the solution was gently removed and formazan crystals were dissolved in DMSO. Microtiter plates were shaken in the dark for 10 min and absorbance was measured at 595 nm with a multiplate reader (Zenyth 3100, Anthos Labtec Instruments, Austria). Experiments were performed in triplicates and repeated in three independent series. The percentage of viable cells was calculated by dividing the value of the readout absorbance in the wells that contained treated cells with the average absorbance value measured in the wells of untreated cells, and the ratio thus obtained was multiplied by 100.
% of the viable cells = ((absorbance of treated cell-absorbance of blank) / (absorbance of untreated cell-absorbance of blank)) * 100
The IC50 values (values that reduce the treated cells’ viability by 50% relative to the control) were determined using Microsoft Office Excel 2010 via logarithm-transformed dose-response data, previously obtained by MTT assay.
Apoptosis of DU-145 tumor cell line was estimated by Annexin V–fluorescein isothiocyanate (FITC)/propidium iodide (PI) Apoptosis Kit (BD Biosciences). DU-145 cancer cells were incubated with previously calculated IC50 values of Pd(II) complexes or with media alone (control) for 24h at 37°C in an atmosphere of 5% CO2 and absolute humidity. Furthermore, DU-145 cells were trypsinized, washed in phosphate buffer saline (PBS), centrifuged, and resuspended in 100 μL of ice-cold binding buffer. Then, we stained cells with both 10 μL of Annexin V-FITC and 20 μL of PI, incubated for 15 min in the dark at room temperature, and to each tube, 400 μL of binding buffer was added. Samples were measured using flow cytometer Cytomics FC500 (Beckman Coulter). Also, obtained data were analyzed using FlowJo V10 Software. Measurements were presented as density plots of Annexin V-FITC and PI stainings.
The next action in our research was to analyze the potential effects of C1-C5 complexes on the cell cycle of DU-145 cells. Tumor cells were incubated with the IC50 concentrations of C1-C5 complexes and cisplatin or with media alone (control) for 24h at 37°C in an atmosphere of 5% CO2 and at the absolute humidity. Moreover, DU-145 cells were harvested, washed with PBS, and fixed with 70% ethanol at +4 °C. Cells were agglomerated and resuspended in 1 mL PBS containing RNAse A (500 μg/mL). Following an incubation period of 30 min at 37°C, tumor cells were treated with 5 μL PI (10 mg/mL PBS). The samples were evaluated after 15 min of incubation in the dark by a flow cytometer. The cell cycle distribution was defined using FlowJo V10 Software and the results were introduced as histograms.
One of the main goals of our research was to examine the expression of the proapoptotic protein Bax, antiapoptotic protein Bcl-2, and the percentage of cells containing active caspase-3. DU-145 cells were incubated for 24 h with IC50 concentration of C1-C5 complexes or in a complete cell culture medium (control). In addition, DU-145 cells were washed three times with ice-cold PBS, resuspended, fixed, and permeabilized (Fixation and Permeabilization Kit, eBioscience). For Bcl-2 staining, the cells were incubated with 1:1000 Bcl-2 fluorescein isothiocyanate (FITC) primary antibody (mhbcl01, Life technologies) for 15 min at room temperature. Additional staining included incubation of permeabilized DU-145 cells for 30 min with 1:1000 of primary antibodies for active-Bax (N20, sc-493; Santa Cruz Biotech Inc.) and cleaved caspase-3 (#9661, Cell signaling Technology). Also, cells had been washed with PBS and incubated with the 1:2000 secondary goat anti-rabbit IgG-FITC antibody (Ab6717-1, Abcam) for 30 minutes. Afterward, cells were washed in PBS and analyzed by flow cytometry. Fluorescence of at least 15000 events/sample had been measured using FC500 (Beckman Coulter). Fluorescence intensity was standardized using isotype-matched negative control antibodies. The mean fluorescence intensities for Bax and Bcl-2 (MFIs) were calculated as the ratio of raw mean channel fluorescence to isotype control levels, respectively, and represent the level of expression of these proteins. The cleaved caspase-3 concentrations were evaluated as the percentages of cells displaying the fluorescence.
The distributions of the obtained data were evaluated for normality using the Shapiro-Wilk test. The values of MTT and apoptotic protein assays were presented as mean ± standard deviation (SD). The values of annexin and cell cycle assays were presented as medians due to large standard deviations and the distribution of these data that was not normal. All experiments were performed in triplicates and three separate repetitions. Commercial SPSS version 20.0 for Windows was used for statistical analysis. Statistical evaluation was performed by Student’s T-test for paired observations, or one-way ANOVA depending on data distribution. P values less than 0.05 were considered to indicate a statistically significant difference.
The antitumor effect of five Pd(II) complexes (C1-C5) and corresponding ligands L1-L5 was estimated on human prostate cancer cell line (DU-145) by MTT test after 24, 48, and 72h of treatment. Also, due to its clinical application, the cytotoxicity of cisplatin has been examined. Our findings showed that C1–C5 complexes and cisplatin show dose-dependent cytotoxic effects against the DU-145 cell line in vitro (Figure 1). The IC50 values for C1-C5 complexes, L1-L5, and cisplatin are presented in Table 1. Additionally, all five tested ligands L1-L5 showed weak cytotoxicity against the DU-145 cell line, exhibiting IC50 values of >200 µM. Also, both Pd(II) complexes and cisplatin showed high cytotoxicity against DU-145 cells after 72h of treatment. (Table 1).

The effects of Pd(II) complexes (C1-C5) and ligands (L1-L5) on the viability of human prostate cancer cells DU-145.
IC50 values for ligands L1-L5, Pd(II) complexes C1-C5 and cisplatin after 24, 48, and 72h drug exposure.
| IC50 (μM) | DU-145 | ||
|---|---|---|---|
| 24h | 48h | 72h | |
| L1 | >200 | >200 | >200 |
| L2 | >200 | >200 | >200 |
| L3 | >200 | >200 | >200 |
| L4 | >200 | >200 | >200 |
| L5 | >200 | >200 | >200 |
| C1 | 82,9 | 50,3 | 41,7 |
| C2 | 98,7 | 47,8 | 26,21 |
| C3 | 60,8 | 44,7 | 36,5 |
| C4 | 134,9 | 59,1 | 47,6 |
| C5 | 111,8 | 55,1 | 38,9 |
| cisplatin | 134,5 | 57,2 | 49,2 |
The earlier described results of our research proved that all five (C1-C5) complexes showed a strong, dose-dependent antitumor effect against the DU-145 cell line. Thus, the following phase of our study was to investigate the type of DU-145 cells’ death generated by these Pd(II) complexes. The findings demonstrated that early apoptosis was induced by all five Pd(II) complexes (Figure 2). In addition, a negligible percentage of the DU-145 cells were necrotic and in late apoptosis, while the rest of the non-viable cancer cells were in early apoptosis.

Pd(II) complexes (C1-C5) reduce the viability of treated DU-145 cells predominantly by induction of apoptosis
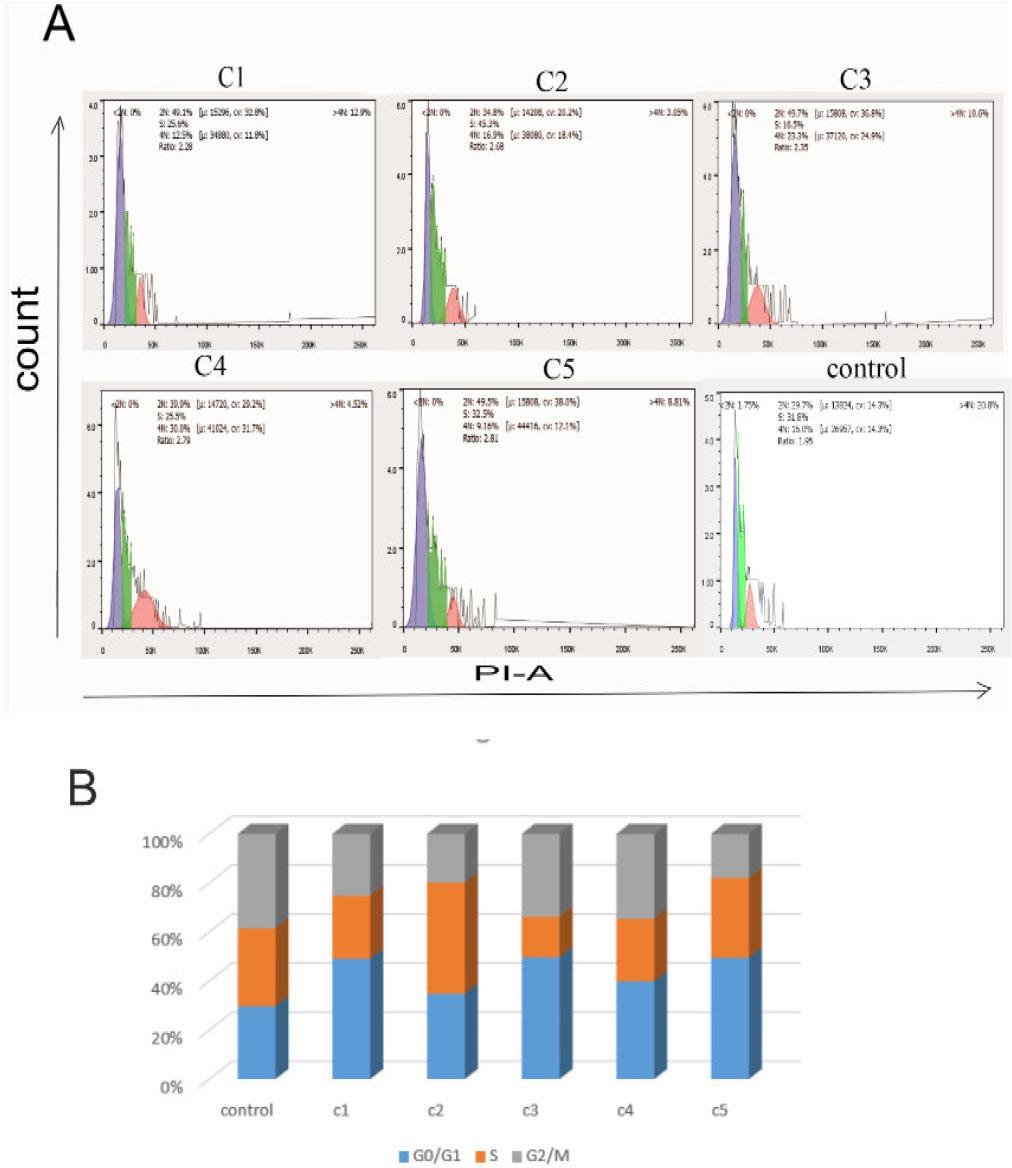
It is well-known that stimulation of the apoptotic process and/or cell cycle arrest may decrease the viability of tumor cells. In our study, the cell cycle was examined 24h after the treatment of DU-145 tumor cells with IC50 concentrations of C1-C5 complexes by flow cytometry in PI-stained cancer cells (Figure 3). Our results demonstrated that complexes C1, C3, and C5 induced G0/G1 phase arrest on DU-145 cells. Furthermore, Pd(II) complex C2 induced S phase arrest, while C4 complex induced G2/M phase arrest on cancer cells.

Pd(II) complexes (C2-C5) induce cell cycle arrest of treated DU-145 cells.
In the next step, we wanted to investigate whether Pd(II) complexes changed the cytoplasmic concentration of antiapoptotic protein Bcl-2 and pro-apoptotic protein Bax. Furthermore, we evaluated the activation of the caspase-3 in tumor cells treated with C1-C5 complexes. The findings undoubtedly showed that all tested complexes significantly reduced the amount of antiapoptotic protein Bcl-2 (Figure 4, p<0,05). Also, there was a significant increase in the concentration of proapoptotic Bax protein in DU-145 cells treated C1-C5 complexes (Figure 4, p<0,05). Importantly, the percentage of cells containing active caspase-3 was also increased in cancer cells treated by Pd(II) complexes (Figure 4). Consequently, C1-C5 complexes decreased the Bcl-2/Bax ratio (in comparison to control) which managed the activation of caspase-3 and induction of apoptosis via the mitochondrial pathway.

Pd(II) complexes C1-C5 induce apoptosis of human prostate cancer cells DU-145 via the mitochondrial pathway.
Metal complexes have become essential in medical research due to their physicochemical properties, their multiple oxidation states, and stereochemistry, making them appropriate candidates for future antitumor drugs (24, 25, 26). In our research, we synthesized five Pd(II) complexes and the focus was to explore the biological activity of complexes and corresponding ligands (L1-L5). Thus, we examined cytotoxicity and the mechanism of action against human prostate cancer cells DU-145. We can unquestionably conclude from the presented results that C1-C5 complexes showed high cytotoxic activity against the DU-145 tumor cell line. In addition, complex C2 showed higher cytotoxic activity than cisplatin on tumor cells. Furthermore, Pd(II) complexes C3 and C5 exhibited slightly lower IC50 values compared to cisplatin after 72 hours of treatment. Unlike C1-C5 complexes, the corresponding ligands L1-L5 exhibited very low antitumor activity on the DU-145 cells.
Similar to our results, Hernandez et al.’s study showed that five Pd(II) complexes had significant anticancer activity against DU-145 cells in vitro (27). Also, Carreira et al.’s study exhibited that Pd(II) complexes showed high cytotoxic activity against the human prostate cancer cell line DU-145 (28). Furthermore, Plutin et al.’s report demonstrated that some of the synthesized Pd(II)complexes showed potent antitumor activity on DU-145 cells (29). We can undoubtedly conclude that the results of our research agree with the results of the previously mentioned authors.
The apoptotic process is activated by two important signaling pathways: the intrinsic pathway, and the extrinsic pathway (30, 31). The intrinsic pathway is activated when an injury is inside the cell and the following stress activates the intrinsic pathway of apoptosis via mitochondria and the endoplasmic reticulum (30,31,32). The extrinsic pathway starts outside a cell when conditions in the extracellular environment determine that a cell must enter the process of apoptosis (32, 33). Our previously defined results showed that Pd(II) complexes (C1-C5) exhibited cytotoxicity against DU-145 cancer cells by induction of apoptosis. In addition, Joksimovic et al.’s research also showed that Pd(II) complexes induced apoptosis in cancer cell lines (34). Furthermore, Espino et al. and Keswani et al.’s researches showed that Pd(II) complexes induced apoptosis via the intrinsic (mitochondrial) pathway through an increase of the concentration of proapoptotic Bax protein associated with the activation of caspase-3 (35, 36). The results of our study were in agreement with the conclusions of the previously mentioned studies. Also, our research was in agreement with the results of other studies, where it had also been shown that Pd(II) complexes can induce cell cycle arrest in tumor cells (34, 37).
The results of our research demonstrated that Pd(II) complexes induced apoptosis via the mitochondrial pathway of apoptosis. All five investigated Pd(II) complexes, in particular C2, showed strong cytotoxicity against human prostate cancer cells in vitro. Thus, it is crucial to further investigate the cytotoxicity of these Pd(II) complexes in vivo. Complex C2 might be a good candidate for a new generation of anticancer drugs.